Event callbacks API

Connecting callback functions to events is a simple way to extend Sphinx, by hooking into the build process at various points.

Use Sphinx.connect() in an extension’s setup function, or a setup function in your project’s conf.py, to connect functions to the events:

def source_read_handler(app, docname, source):
    print('do something here...')

def setup(app):
    app.connect('source-read', source_read_handler)

See also

Extensions can add their own events by using Sphinx.add_event(), and calling them them with EventManager.emit() or EventManager.emit_firstresult().

Core events overview

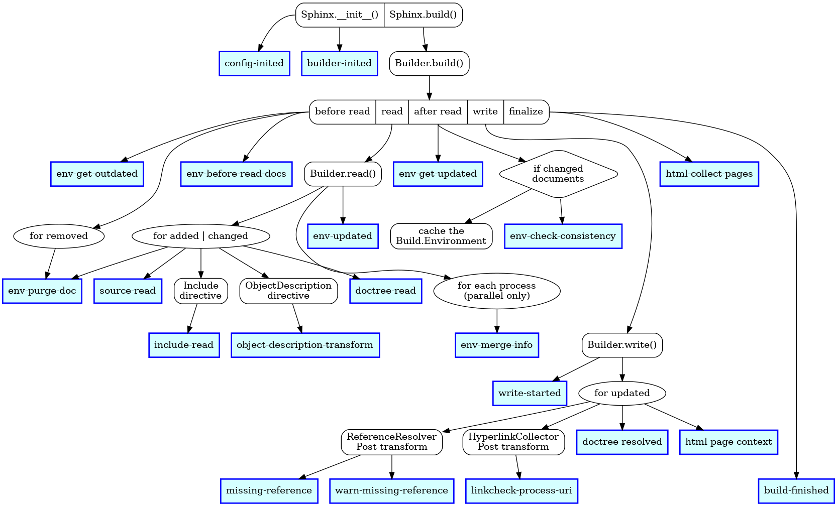
Below is an overview of the core event that happens during a build.

1. event.config-inited(app,config)
2. event.builder-inited(app)
3. event.env-get-outdated(app, env, added, changed, removed)
4. event.env-before-read-docs(app, env, docnames)

for docname in docnames:
   5. event.env-purge-doc(app, env, docname)

   if doc changed and not removed:
      6. source-read(app, docname, source)
      7. run source parsers: text -> docutils.document
         - parsers can be added with the app.add_source_parser() API
         - event.include-read(app, relative_path, parent_docname, content)
           is called for each include directive
      8. apply transforms based on priority: docutils.document -> docutils.document
         - event.doctree-read(app, doctree) is called in the middle of transforms,
           transforms come before/after this event depending on their priority.

9. event.env-merge-info(app, env, docnames, other)
   - if running in parallel mode, this event will be emitted for each process

10. event.env-updated(app, env)
11. event.env-get-updated(app, env)

if environment is written to disk:
   12. event.env-check-consistency(app, env)

13. event.write-started(app, builder)
    - This is called after ``app.parallel_ok`` has been set,
      which must not be altered by any event handler.

# The updated-docs list can be builder dependent, but generally includes all new/changed documents,
# plus any output from `env-get-updated`, and then all "parent" documents in the ToC tree
# For builders that output a single page, they are first joined into a single doctree before post-transforms
# or the doctree-resolved event is emitted
for docname in updated-docs:
   14. apply post-transforms (by priority): docutils.document -> docutils.document
   15. event.doctree-resolved(app, doctree, docname)
       - In the event that any reference nodes fail to resolve, the following may emit:
       - event.missing-reference(app, env, node, contnode)
       - event.warn-missing-reference(app, domain, node)

16. Generate output files
17. event.build-finished(app, exception)

Here is also a flow diagram of the events, within the context of the Sphinx build process:

// A flow graph of the Sphinx build process, highlighting event callbacks

digraph events {
    graph [
        rankdir=TB
    ];
    node [
        shape=rect
        style=rounded
    ];
    "Sphinx" [
        shape=record
        label = "<init> Sphinx.__init__() | <build> Sphinx.build()"
    ];

    // During initialization
    "config-inited"[style=filled fillcolor="#D5FFFF" color=blue penwidth=2];
    "Sphinx":init -> "config-inited";
    "builder-inited"[style=filled fillcolor="#D5FFFF" color=blue penwidth=2];
    "Sphinx":init -> "builder-inited";

    // During build
    "Builder" [label = "Builder.build()"]
    "Sphinx":build -> "Builder";
    "Builder.build" [
        shape=record
        label = "
            <before_read> before read |
            <read> read |
            <after_read> after read |
            <write> write |
            <finalize> finalize"
    ];
    "Builder" -> "Builder.build";

    "env-get-outdated"[style=filled fillcolor="#D5FFFF" color=blue penwidth=2];
    "Builder.build":before_read -> "env-get-outdated";
    remove_each_doc [shape="ellipse", label="for removed"];
    "Builder.build":before_read -> "remove_each_doc";
    "env-purge-doc"[style=filled fillcolor="#D5FFFF" color=blue penwidth=2];
    "remove_each_doc" -> "env-purge-doc";
    "env-before-read-docs"[style=filled fillcolor="#D5FFFF" color=blue penwidth=2];
    "Builder.build":before_read -> "env-before-read-docs";

    // during read phase
    "Builder.read" [label = "Builder.read()"]
    "Builder.build":read -> "Builder.read";
    read_each_doc [shape="ellipse", label="for added | changed"];
    "Builder.read" -> "read_each_doc";
    merge_each_process [
    shape="ellipse", label="for each process\n(parallel only)"
    ];
    "Builder.read" -> merge_each_process;
    "env-updated"[style=filled fillcolor="#D5FFFF" color=blue penwidth=2];
    "Builder.read" -> "env-updated"

    // during read phase, for each document/process
    "env-purge-doc"[style=filled fillcolor="#D5FFFF" color=blue penwidth=2];
    "read_each_doc" -> "env-purge-doc";
    "source-read"[style=filled fillcolor="#D5FFFF" color=blue penwidth=2];
    "read_each_doc" -> "source-read";
    "Include" [label="Include\ndirective"]
    "read_each_doc" -> "Include";
    "include-read"[style=filled fillcolor="#D5FFFF" color=blue penwidth=2];
    "Include" -> "include-read";
    "ObjectDescription" [label="ObjectDescription\ndirective"]
    "read_each_doc" -> "ObjectDescription";
    "object-description-transform"[style=filled fillcolor="#D5FFFF" color=blue penwidth=2];
    "ObjectDescription" -> "object-description-transform";
    "doctree-read"[style=filled fillcolor="#D5FFFF" color=blue penwidth=2];
    "read_each_doc" -> "doctree-read";
    "env-merge-info"[style=filled fillcolor="#D5FFFF" color=blue penwidth=2];
    "merge_each_process" -> "env-merge-info";

    // after read phase
    "env-get-updated"[style=filled fillcolor="#D5FFFF" color=blue penwidth=2];
    "Builder.build":after_read -> "env-get-updated";
    if_read_changes [shape="diamond", label="if changed\ndocuments"];
    "Builder.build":after_read -> if_read_changes;
    if_read_changes -> "cache the\nBuild.Environment";
    "env-check-consistency"[style=filled fillcolor="#D5FFFF" color=blue penwidth=2];
    if_read_changes -> "env-check-consistency";

    // during write phase
    "write-started"[style=filled fillcolor="#D5FFFF" color=blue penwidth=2];
    "Builder.write" [label = "Builder.write()"]
    "Builder.build":write -> "Builder.write";
    "Builder.write" -> "write-started";
    write_each_doc [shape="ellipse", label="for updated"];
    "Builder.write" -> write_each_doc;
    "ReferenceResolver" [
    label="ReferenceResolver\nPost-transform"
    ]
    write_each_doc -> "ReferenceResolver";
    "missing-reference"[style=filled fillcolor="#D5FFFF" color=blue penwidth=2];
    ReferenceResolver -> "missing-reference";
    "warn-missing-reference"[style=filled fillcolor="#D5FFFF" color=blue penwidth=2];
    ReferenceResolver -> "warn-missing-reference";
    "HyperlinkCollector" [
    label="HyperlinkCollector\nPost-transform"
    ]
    write_each_doc -> "HyperlinkCollector";
    "linkcheck-process-uri"[style=filled fillcolor="#D5FFFF" color=blue penwidth=2];
    HyperlinkCollector -> "linkcheck-process-uri";
    "doctree-resolved"[style=filled fillcolor="#D5FFFF" color=blue penwidth=2];
    write_each_doc -> "doctree-resolved";
    "html-page-context"[style=filled fillcolor="#D5FFFF" color=blue penwidth=2];
    write_each_doc -> "html-page-context";

    // html only
    "html-collect-pages"[style=filled fillcolor="#D5FFFF" color=blue penwidth=2];
    "Builder.build":finalize -> "html-collect-pages";

    // finalize build
    "build-finished"[style=filled fillcolor="#D5FFFF" color=blue penwidth=2];
    "Builder.build":finalize -> "build-finished";

    // constrain layout ordering
    {rank=same "config-inited" "builder-inited"};
    {rank=same; "env-get-outdated" "env-before-read-docs" "env-get-updated"};
    {rank=same; "env-purge-doc" "source-read" "doctree-read", "merge_each_process"};
    {rank=same; "env-updated" "env-check-consistency"};
    {rank=same; "env-merge-info" "Builder.write"};
    {rank=max; "build-finished"};
}

Sphinx core events flow

Core event details

Here is a more detailed list of these events.

config-inited(app, config)
Parameters:

Emitted when the config object has been initialized.

Added in version 1.8.

builder-inited(app)
Parameters:

appSphinx

Emitted when the builder object has been created (available as app.builder).

env-get-outdated(app, env, added, changed, removed)
Parameters:
Returns:

Sequence[str] of additional docnames to re-read

Emitted when the environment determines which source files have changed and should be re-read. added, changed and removed are sets of docnames that the environment has determined. You can return a list of docnames to re-read in addition to these.

Added in version 1.1.

env-purge-doc(app, env, docname)
Parameters:

Emitted when all traces of a source file should be cleaned from the environment, that is, if the source file is removed or before it is freshly read. This is for extensions that keep their own caches in attributes of the environment.

For example, there is a cache of all modules on the environment. When a source file has been changed, the cache’s entries for the file are cleared, since the module declarations could have been removed from the file.

Added in version 0.5.

env-before-read-docs(app, env, docnames)
Parameters:

Emitted after the environment has determined the list of all added and changed files and just before it reads them. It allows extension authors to reorder the list of docnames (inplace) before processing, or add more docnames that Sphinx did not consider changed (but never add any docnames that are not in found_docs).

You can also remove document names; do this with caution since it will make Sphinx treat changed files as unchanged.

Added in version 1.3.

source-read(app, docname, content)
Parameters:
  • appSphinx

  • docnamestr

  • contentlist[str] with a single element, representing the content of the source file.

Emitted when a source file has been read.

You can process the content and replace this item to implement source-level transformations.

For example, if you want to use $ signs to delimit inline math, like in LaTeX, you can use a regular expression to replace $...$ by :math:`...`.

Added in version 0.5.

include-read(app, relative_path, parent_docname, content)
Parameters:
  • appSphinx

  • relative_pathPath representing the included file relative to the source directory.

  • parent_docnamestr of the document name that contains the include directive.

  • contentlist[str] with a single element, representing the content of the included file.

Emitted when a file has been read with the include directive.

You can process the content and replace this item to transform the included content, as with the source-read event.

Added in version 7.2.5.

See also

The include directive and the source-read event.

object-description-transform(app, domain, objtype, contentnode)
Parameters:

Emitted when an object description directive has run. The domain and objtype arguments are strings indicating object description of the object. And contentnode is a content for the object. It can be modified in-place.

Added in version 2.4.

doctree-read(app, doctree)
Parameters:
  • appSphinx

  • doctreedocutils.nodes.document

Emitted when a doctree has been parsed and read by the environment, and is about to be pickled. The doctree can be modified in-place.

missing-reference(app, env, node, contnode)
Parameters:
  • appSphinx

  • envBuildEnvironment

  • node – The pending_xref node to be resolved. Its reftype, reftarget, modname and classname attributes determine the type and target of the reference.

  • contnode – The node that carries the text and formatting inside the future reference and should be a child of the returned reference node.

Returns:

A new node to be inserted in the document tree in place of the node, or None to let other handlers try.

Emitted when a cross-reference to an object cannot be resolved. If the event handler can resolve the reference, it should return a new docutils node to be inserted in the document tree in place of the node node. Usually this node is a reference node containing contnode as a child. If the handler can not resolve the cross-reference, it can either return None to let other handlers try, or raise NoUri to prevent other handlers in trying and suppress a warning about this cross-reference being unresolved.

Added in version 0.5.

warn-missing-reference(app, domain, node)
Parameters:
  • appSphinx

  • domain – The Domain of the missing reference.

  • node – The pending_xref node that could not be resolved.

Returns:

True if a warning was emitted, else None

Emitted when a cross-reference to an object cannot be resolved even after missing-reference. If the event handler can emit warnings for the missing reference, it should return True. The configuration variables nitpick_ignore and nitpick_ignore_regex prevent the event from being emitted for the corresponding nodes.

Added in version 3.4.

doctree-resolved(app, doctree, docname)
Parameters:
  • appSphinx

  • doctreedocutils.nodes.document

  • docnamestr

Emitted when a doctree has been “resolved” by the environment, that is, all references have been resolved and TOCs have been inserted. The doctree can be modified in place.

Here is the place to replace custom nodes that don’t have visitor methods in the writers, so that they don’t cause errors when the writers encounter them.

env-merge-info(app, env, docnames, other)
Parameters:

This event is only emitted when parallel reading of documents is enabled. It is emitted once for every subprocess that has read some documents.

You must handle this event in an extension that stores data in the environment in a custom location. Otherwise the environment in the main process will not be aware of the information stored in the subprocess.

other is the environment object from the subprocess, env is the environment from the main process. docnames is a set of document names that have been read in the subprocess.

Added in version 1.3.

env-updated(app, env)
Parameters:
Returns:

iterable of str

Emitted after reading all documents, when the environment and all doctrees are now up-to-date.

You can return an iterable of docnames from the handler. These documents will then be considered updated, and will be (re-)written during the writing phase.

Added in version 0.5.

Changed in version 1.3: The handlers’ return value is now used.

env-get-updated(app, env)
Parameters:
Returns:

iterable of str

Emitted when the environment determines which source files have changed and should be re-read. You can return an iterable of docnames to re-read.

env-check-consistency(app, env)
Parameters:

Emitted when Consistency checks phase. You can check consistency of metadata for whole of documents.

Added in version 1.6.

write-started(app, builder)
Parameters:

Emitted before the builder starts to resolve and write documents.

Added in version 7.4.

build-finished(app, exception)
Parameters:
  • appSphinx

  • exceptionException or None

Emitted when a build has finished, before Sphinx exits, usually used for cleanup. This event is emitted even when the build process raised an exception, given as the exception argument. The exception is reraised in the application after the event handlers have run. If the build process raised no exception, exception will be None. This allows to customize cleanup actions depending on the exception status.

Added in version 0.5.

Builder specific events

These events are emitted by specific builders.

html-collect-pages(app)
Parameters:

appSphinx

Returns:

iterable of (pagename, context, templatename) where pagename and templatename are strings and context is a dict[str, Any].

Emitted when the HTML builder is starting to write non-document pages.

You can add pages to write by returning an iterable from this event.

Added in version 1.0.

html-page-context(app, pagename, templatename, context, doctree)
Parameters:
  • appSphinx

  • pagenamestr

  • templatenamestr

  • contextdict[str, Any]

  • doctreedocutils.nodes.document or None

Returns:

str or None

Emitted when the HTML builder has created a context dictionary to render a template with – this can be used to add custom elements to the context.

The pagename argument is the canonical name of the page being rendered, that is, without .html suffix and using slashes as path separators. The templatename is the name of the template to render, this will be 'page.html' for all pages from reStructuredText documents.

The context argument is a dictionary of values that are given to the template engine to render the page and can be modified to include custom values.

The doctree argument will be a doctree when the page is created from a reStructuredText documents; it will be None when the page is created from an HTML template alone.

You can return a string from the handler, it will then replace 'page.html' as the HTML template for this page.

Tip

You can install JS/CSS files for the specific page via Sphinx.add_js_file() and Sphinx.add_css_file() (since v3.5.0).

Added in version 0.4.

Changed in version 1.3: The return value can now specify a template name.

linkcheck-process-uri(app, uri)
Parameters:
  • appSphinx

  • uristr of the collected URI

Returns:

str or None

Emitted when the linkcheck builder collects hyperlinks from document.

The event handlers can modify the URI by returning a string.

Added in version 4.1.